深夜突发!要征房地产税?刚刚,回应来了!

发布时间:2020-12-03 16:04:46点击:815次原作者:未知发布人:楼市
导读:近日,深圳楼市再次吸引了市场的目光。发生了两件大事。一是一则明年将征房地产税的传言让深圳业主群炸开了锅,二是近期,华润城润玺一期等热点楼盘出现“万人抢房”、“众筹打新”等情况,引起了监管部门的关注。深...
近日,深圳楼市再次吸引了市场的目光。
发生了两件大事。一是一则明年将征房地产税的传言让深圳业主群炸开了锅,二是近期,华润城润玺一期等热点楼盘出现“万人抢房”、“众筹打新”等情况,引起了监管部门的关注。
深圳明年将征房地产税?市住建局:假的!
近日,一张截图传遍了深圳地产圈,不少开发商看后表示若真如此,住宅就要凉凉了,而手上拥有多套房的投资客,心里不免惊了好几把。
该消息称,深圳将自明年1月1日起试点征收房地产税,征收对象为深圳市、深汕合作区区域内的商品住房。
按照以下方案中的税收征收要求,二套以上,分别按住房市场评估价*1.5%/年、2.5%/年、4.5%/年。
据南方plus报道,向深圳市住建局有关人士求证,该人士否认这一消息,并说明该消息为谣言。
而据第一财经报道,工作人员就此事表示:“外部流传的消息来源不明,我们不做任何回应,一切以我们局发布的官方消息为准。”


深圳官方回应“代持炒房”:

正在调查,违规将严肃处理!



日前,深圳“网红”楼盘华润城润玺的开盘,创造了楼市“打新造富”的魔幻一幕。
近期,南山区网红盘华润城润玺一期开盘,最低价格1000万起步的房子,获得有效诚意登记号达到9687个,冻结资金高达339.05亿元!而开盘后,该楼盘1171套房源13个小时全部售罄,收金196亿。
据了解,选房现场最受欢迎的是大户型,总价都在2000万以上。
而最关键的是,目前,润三等前期单位挂牌17-18万来看,其中均价价差至少4-5万,买个100平方米,最少赚500万,差不多就是一次彩票头奖。
从今年7·15深圳房地产新政出台后,二手房市场在经历一轮“猛涨”后最终熄火,在一二手房价倒挂的情形下,市场目光集体转向了“打新”。近期,被“打新”一族盯上的网红盘深圳“华润城润玺一期”,由于套利空间巨大,“众筹打新”“代持购房”等奇葩购房乱象更是层出不穷。
据证券时报报道,一名金融公司的经理称,如果急于在最近这段“新房潮”内打新,现在市场上还有人可以帮忙操作“房屋代持”,即购房双方签订房产代持协议(即借名买房合同)。更有中介人士对表示,现在深圳市场上的“代持”名额价格已经很高,热点新盘的代持价格甚至达到“六位数”。
房产代持,指的是房产的所有权人将自己的房产登记在他人名下,由他人代为持有,即权利证书上登记的所有权人并非真正的产权人,仅为名义上挂名的权利人。房产代持是买房人被限购或限制贷款时常用的一种对策,虽然当时可能能够顺利购买房产,但其中的法律风险不容小觑。
易居研究院智库中心研究总监严跃进表示,“房屋代持”不能只是看到投资炒房,看到房价上涨的结果,如果后续房子卖不掉,或者引起被借名购房的人一些其它损失,就会导致很多问题和矛盾,而且对于这种纠纷,各地判决结果不同。对于想利用这种方式购房的人来说,“不要觉得自己有办法去掌控一切。”
一位被投资客“盯上”的“准代持人”小张告诉记者,自己曾被几个投资客拉到一个群,商讨一起打最近深圳市场上的一些热门新盘,但小张与投资客需要私下签订房屋代持协议,最终给小张的报酬为30万元。
 “大概的意思就是等5到6年后房屋可以对外出售时,就按照二手房交易流程来操作,卖出后投资客分钱。如果是到时候投资客自己有了房票,就过户到自己身上,但这种情况很少,因为多数情况都是好几名投资客联合一起炒房。”小张说,“我还必须配合投资客办理各种公证手续。说白了,就是不让我在持有期间擅自处理房产。”
11月30日,深圳市住房和建设局局长、党组书记张学凡在接受媒体采访时表示,针对当前一二手房价格倒挂以及媒体反映的代持炒房等情况,政府部门正在研究综合调控政策,坚决打击市场投机炒作行为。
张学凡表示,政府主管部门高度重视,对媒体反映的代持炒房等情况,正在调查处理中,一旦发现存在违规行为,将依法依规严肃处理。
张学凡表示:

  • 深圳坚决贯彻落实“房子是用来住的,不是用来炒的”定位,坚决落实中央房地产调控政策,严格执行7月15日出台的“新深八条”规定。
  • 针对当前一二手房价格倒挂以及媒体反映的代持炒房等情况,政府部门正在研究综合调控政策,坚决打击市场投机炒作行为。
  • 同时,进一步加大住房供应与保障力度,加快构建多主体供应、多渠道保障、租购并举的住房供应和保障体系,努力让市场进一步回归理性,促进我市房地产市场平稳健康发展。

地产公司也发文提示风险
同一日,正处在认购阶段的“瑧山海家园”项目开发商——万科南城房地产有限公司发布了一则倡议。

万科子公司万科南城旗下项目瑧山海家园正处于认购阶段,今日提示购买者市场变化风险、贷款风险,针对深圳“打新热”现象,不排除相关监管部门出台政策,保障“房住不炒”政策落地,并提示代持购房者风险。
万科瑧山海此次推出260套住宅,单价倒挂5万元/平米,总价范围1173万-2556万元。 
在倡议书中,万科方面表示,鉴于深圳市场出现的一些新情况、新问题,为贯彻国家“房住不炒”的政策导向,保障客户的合法权益,请客户在购买“瑧山海家园”注意相关风险。

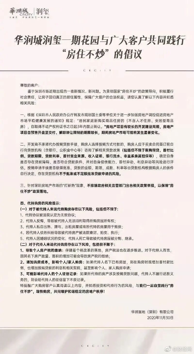
30日晚间,被央媒点名的深圳“网红”楼盘华润城润玺一期刚刚发布《与广大客户共同践行“房住不炒”的倡议》,文中称“针对深圳房地产市场的’打新热’现象,不排除政府相关监管部门出台相关政策举措,以保障“房住不炒”政策落地,并提示代持购房风险。


必须 登录 后才可以发表评论
全部评论

广告

热门楼盘
  1. 01天玺

    滁州创信...

    一房一价

    一房一价

    滁州创信置业有限公司

    待售

    南谯区

  2. 02国兴·翡翠熙岸

    滁州鑫兴...

    9500元/㎡

    9500元/㎡

    滁州鑫兴置业有限公司

    待售

    琅琊区

  3. 03中丞品著时光里

    安徽中丞...

    一房一价

    一房一价

    安徽中丞房地产开发有限公司

    待售

    南谯区

  4. 04远东·苏滁壹号

    滁州市容...

    6980元/㎡

    6980元/㎡

    滁州市容州投资有限公司

    期房

    城东板块

  5. 05文德春江悦府

    滁州儒新...

    一房一价

    一房一价

    滁州儒新置业有限公司

    期房

    琅琊区

  6. 06邦泰壹号院

    安徽邦泰...

    9197元/㎡

    9197元/㎡

    安徽邦泰控股有限公司

    待售

    琅琊区

  7. 07正荣·润熙府

    滁州正乾...

    14450元/㎡

    14450元/㎡

    滁州正乾置业发展有限公司

    待售

    琅琊区

  8. 08力高天宫·君逸府

    天宫合和...

    8000元/㎡

    8000元/㎡

    天宫合和(滁州)置业有限公司

    待售

    城东板块

  9. 09金鹏·天誉

    滁州鹏悦...

    9200元/㎡

    9200元/㎡

    滁州鹏悦房地产开发有限公司

    期房

    琅琊区

  10. 10金鹏天著

    滁州创鹏...

    14450元/㎡

    14450元/㎡

    滁州创鹏置业有限公司

    待售

    琅琊区