11条红线曝光,新一轮房价热潮要被扑灭...

发布时间:2021-01-22 17:09:45点击:1824次原作者:未知发布人:楼市
导读:进入年底,市场本该回归淡季,但最近不少城市房价的上涨,让购房者的心再次不平静,到底是怎么回事? 突发!严控过热同一家庭同时只能认筹一个盘由于楼市过热,近期上海也是传出了调控的风声。 2021年1月20...

进入年底,市场本该回归淡季,但最近不少城市房价的上涨,让购房者的心再次不平静,到底是怎么回事?

突发!严控过热

同一家庭同时只能认筹一个盘

由于楼市过热,近期上海也是传出了调控的风声。

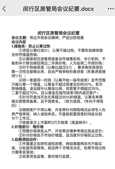
2021年1月20日,网上传出一份《闵行区房管局会议纪要》,纪要显示因传达市局会议精神,严控过热现象,将采取一系列措施来防止新房认筹过热。

主要采取的调控手段有:

1、设定新房认筹红线3:1;

2、预售价格从严审批不排除后续调控动作。

据了解,近两个月上海新房市场出现了31个盘售罄、认筹率超过500%的现象。

这其中就包括13个“千人摇”楼盘,人气最足的一个项目,出现了13个人抢一套房的热闹场景,而这个项目(首套)验资就得700万元,买二套房验资甚至要1300万元。

更有大V爆料,上海市局正在研究相关的调控政策,例如:离婚两年内不能买房;分批摇号政策等等。

一线城市房价上涨明显加快,预计2021年一季度房价继续上涨的趋势会延续。这个时候上海能不能扑灭这股房价上涨的火焰,对于2021年市场能否平稳是非常关键的。

市场火爆,房价上涨

多城楼市再次触动调控机关

最近,楼市再次有涨价之风传来,这次又是从一线城市开始。让我想起了2015年的深圳楼市。

据了解,当下上海、广州的房价出现了比较明显的上涨趋势,有的楼盘,半年涨了50%

这轮行情很像2015年的深圳,随后广州、上海跟进,然后蔓延到全国其他城市,出现楼市的大火爆。

我们都知道房子有两种属性,一种是住的属性,另外一种是投资属性,为什么深圳,上海,广州房价暴涨?

原因非常简单,就是需求大于供应,房价自然就涨了。

据统计发现,去年房价暴涨的,全是二手房交易量大的城市。

上海2020年二手房成交29.1万套

北京2020年二手房成交16.6万套

成都2020二手房成交13.6万套

广州2020二手房成交13.5万套

上海现在只有3.3万套二手房卖,而上海过去一个月的平均销量就超过2万套,相当于库存只能消耗一个月。

关键这里面的房源还有很多老破旧和高价房源,实际上海能正常销售的房源不足万套。

这样房屋供应极度紧缺,一房难求的状况下,房价上涨是再正常不过的现象了。

既然出现了房源紧缺现象,那么出现各种奇葩事也不足为奇。

深圳是一直都在涨,最近,广州和上海的房价暴涨又上了热搜,疯狂到什么程度。2020年7月才卖800万的房子,半年时间已经涨到了1200万,短短半年涨了50%。

各路专家媒体都在报道上海,广州房价异动的新闻,反正分析过去,分析过来,房价只能继续涨,就这么简单。

最近,我接触了一个卖房的房东。他表示,为了给在上海工作的孩子买房子,把合肥2套房子卖了都没凑够首付。为了赶上上海房价上涨的速度,他甚至全款降价卖房。

央媒再批业主“抱团涨价”

2021年或将有更加严厉的调控

抱团涨价不仅仅只有合肥普遍,最近广州、杭州、深圳等多个城市频繁出现业主“抱团涨价”的情况。

在大家疯狂炒房赚钱的大背景下,央媒终于发声了。

人民网2021年1月12日发表的题为《业主“抱团涨价”,谁给的胆儿?》文章指出,由近期广州业主“集体护盘”、“抱团涨价”的现象引出,目前包括在深圳、杭州多个城市上演。

2021年必然是楼市调控的大年,“3道红线和银行房贷”两档限制,只要把违规的杠杆堵住,未来还会不会有更严格的房价调控,我们就只能拭目以待了。

来源:安徽楼市


必须 登录 后才可以发表评论
全部评论

广告

热门楼盘
  1. 01天玺

    滁州创信...

    一房一价

    一房一价

    滁州创信置业有限公司

    待售

    南谯区

  2. 02国兴·翡翠熙岸

    滁州鑫兴...

    9500元/㎡

    9500元/㎡

    滁州鑫兴置业有限公司

    待售

    琅琊区

  3. 03中丞品著时光里

    安徽中丞...

    一房一价

    一房一价

    安徽中丞房地产开发有限公司

    待售

    南谯区

  4. 04远东·苏滁壹号

    滁州市容...

    6980元/㎡

    6980元/㎡

    滁州市容州投资有限公司

    期房

    城东板块

  5. 05文德春江悦府

    滁州儒新...

    一房一价

    一房一价

    滁州儒新置业有限公司

    期房

    琅琊区

  6. 06邦泰壹号院

    安徽邦泰...

    9197元/㎡

    9197元/㎡

    安徽邦泰控股有限公司

    待售

    琅琊区

  7. 07正荣·润熙府

    滁州正乾...

    14450元/㎡

    14450元/㎡

    滁州正乾置业发展有限公司

    待售

    琅琊区

  8. 08力高天宫·君逸府

    天宫合和...

    8000元/㎡

    8000元/㎡

    天宫合和(滁州)置业有限公司

    待售

    城东板块

  9. 09金鹏·天誉

    滁州鹏悦...

    9200元/㎡

    9200元/㎡

    滁州鹏悦房地产开发有限公司

    期房

    琅琊区

  10. 10金鹏天著

    滁州创鹏...

    14450元/㎡

    14450元/㎡

    滁州创鹏置业有限公司

    待售

    琅琊区