滁州市住房公积金怎么提取?

发布时间:2022-05-28 09:18:53点击:411次原作者:未知发布人:房产小编
导读:......

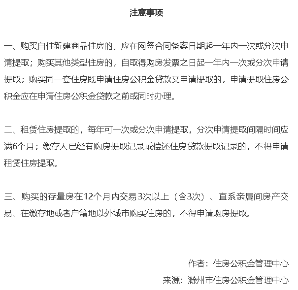
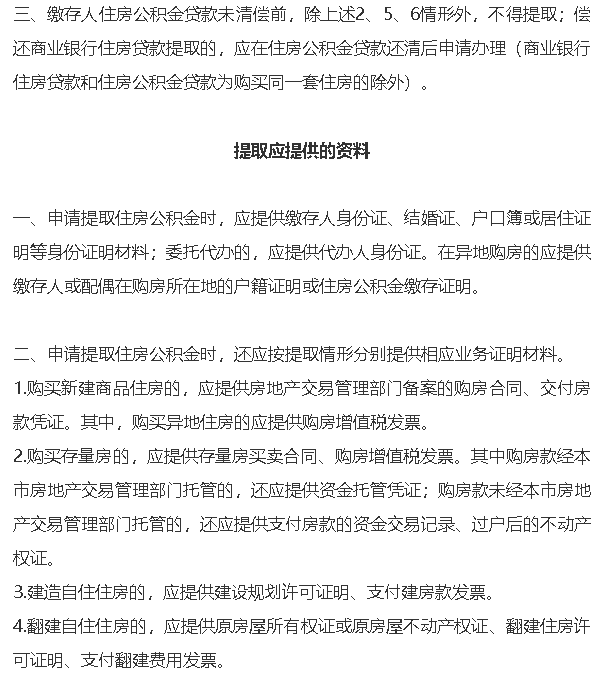
图片

图片

图片

图片


图片



必须 登录 后才可以发表评论
全部评论

广告

热门楼盘
  1. 01天玺

    滁州创信...

    一房一价

    一房一价

    滁州创信置业有限公司

    待售

    南谯区

  2. 02国兴·翡翠熙岸

    滁州鑫兴...

    9500元/㎡

    9500元/㎡

    滁州鑫兴置业有限公司

    待售

    琅琊区

  3. 03中丞品著时光里

    安徽中丞...

    一房一价

    一房一价

    安徽中丞房地产开发有限公司

    待售

    南谯区

  4. 04远东·苏滁壹号

    滁州市容...

    6980元/㎡

    6980元/㎡

    滁州市容州投资有限公司

    期房

    城东板块

  5. 05文德春江悦府

    滁州儒新...

    一房一价

    一房一价

    滁州儒新置业有限公司

    期房

    琅琊区

  6. 06邦泰壹号院

    安徽邦泰...

    9197元/㎡

    9197元/㎡

    安徽邦泰控股有限公司

    待售

    琅琊区

  7. 07正荣·润熙府

    滁州正乾...

    14450元/㎡

    14450元/㎡

    滁州正乾置业发展有限公司

    待售

    琅琊区

  8. 08力高天宫·君逸府

    天宫合和...

    8000元/㎡

    8000元/㎡

    天宫合和(滁州)置业有限公司

    待售

    城东板块

  9. 09金鹏·天誉

    滁州鹏悦...

    9200元/㎡

    9200元/㎡

    滁州鹏悦房地产开发有限公司

    期房

    琅琊区

  10. 10金鹏天著

    滁州创鹏...

    14450元/㎡

    14450元/㎡

    滁州创鹏置业有限公司

    待售

    琅琊区